Текущая ситуация
У Министерства экономического развития РФ есть интранет-портал, который должен объединять все элементы корпоративной информации и упрощать работу сотрудников с ней.
Проблема
Портал не востребован у сотрудников Министерства. В том числе потому, что он не автоматизирует рабочие процессы, а его интерфейс — устаревший.
Задача
Оптимизировать структуру портала, сделать её более понятной и логичной для сотрудников. В том числе:
- разработать дизайн портала
- развить функционал имеющихся модулей
- создать новые модули с высоконагруженными отчётами, сложными бизнес-процессами, интеграционными решениями и межсетевым взаимодействием
Как мы работали
Рассказываем по шагам, как разрабатывали интранет-систему Министерства экономического развития РФ.
Первый этап. Аналитика и проектирование
Любую работу на проекте начинаем с аналитики. Собрали от заказчика бизнес-требования и приступили к проработке функциональных требований — конкретных изменений, которые мы считаем верным внести в действующую систему. Выяснили, что старый портал был собран на Битриксе с кастомными доработками, версия которого уже не поддерживалась. Приняли решение не вносить правки в него, а разворачивать новую систему на этом же сервере с нуля.
Большинство разделов на портале были новыми, поэтому для них тоже с нуля нужно было продумать логику.
Второй этап. Дизайн
Следующий этап — создание дизайна портала на основе прототипов. У государственных систем уже есть своя дизайн-система с типографикой, цветами и компонентами. Поэтому наша задача — в соответствии с ней отрисовать все страницы и их возможные состояния.
Третий этап. Разработка
На последнем этапе приступили к сборке портала и настройке процессов. Реализовали интеграции с внешними системами и предусмотрели несколько уровней доступа. В следующем разделе объясним и покажем, как всё работает.
Решение
Получилась интранет-система с 11 модулями: Жизненные ситуации, Организационная структура, Дни рождения, Поиск практиканта, Канцелярия, Пропускной режим, Чины, Подбор персонала, Кадры, Справка о руководящем составе и Отпуск. Далее — о том, как устроены самые интересные разделы.
Структура министерства
У Минэка — многоуровневая разветвлённая структура с 2500 сотрудников и 36 департаментами и отделами внутри каждого из них. Мы представили её и информацию о каждом элементе в наглядном и удобном для сотрудников виде, реализовали штатное расписание с возможностью привязывать сотрудников к должностям.
Карточки сотрудников — кликабельные. С помощью поиска и тегов можно легко найти контакты (телефон, почту, рабочее место) нужного человека.
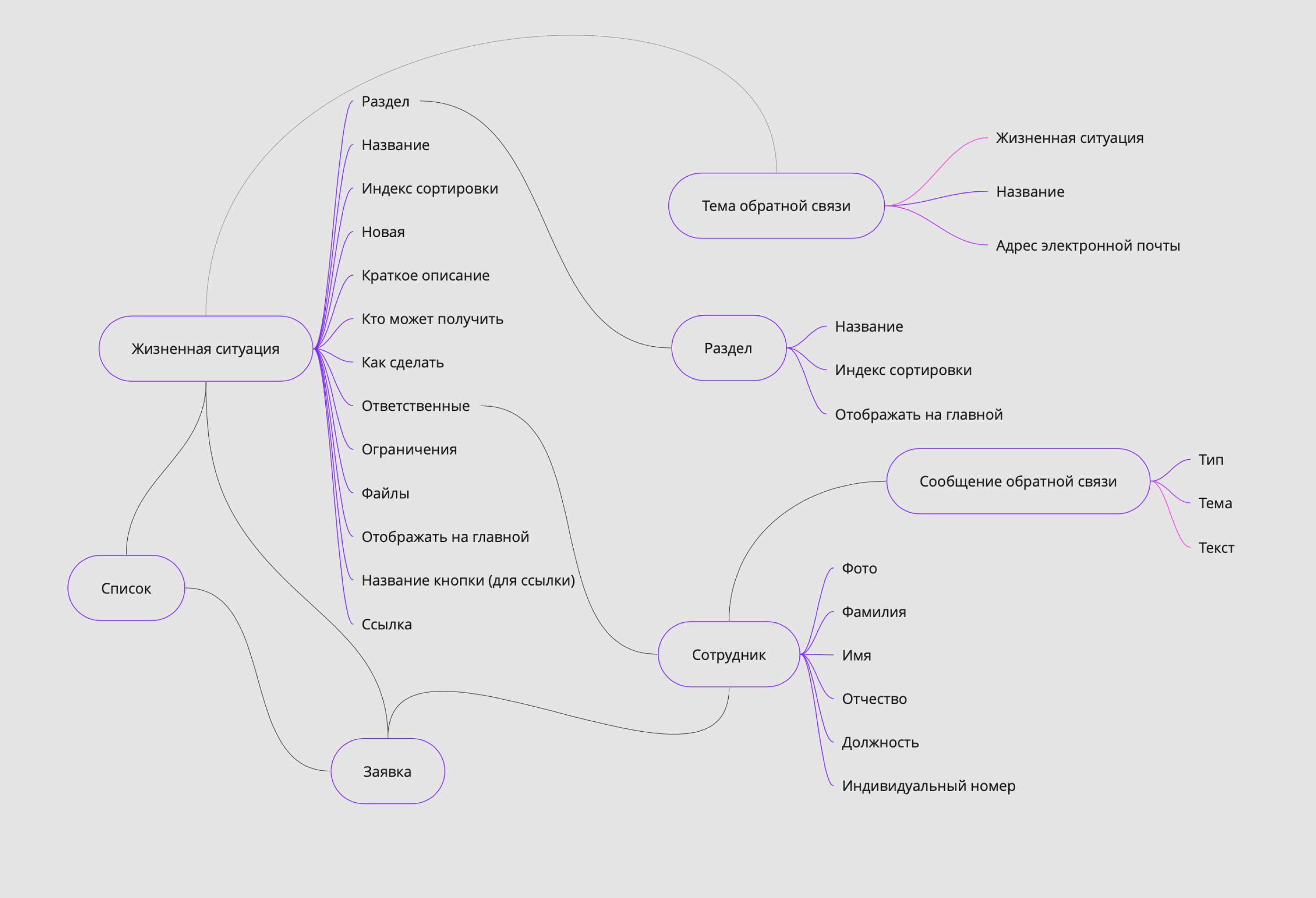
Жизненные ситуации
В своей ежедневной работе сотрудники Министерства сталкиваются с различными ситуациями, связанными как с выполнением трудовых обязанностей (например, заказ транспорта), так и с личными обстоятельствами (например, оформление отгула).
Мы создали базу знаний Министерства, чтобы предоставить сотрудникам полную информацию (порядок, правила, инструкции, ограничения, документация) о действиях в каждой ситуации. Ещё здесь можно отправить заявку для получения обратной связи.
Справка по руководящему составу
Ежедневно в Министерстве отправляют рассылку — Справку по руководящему составу. Она нужна, чтобы понимать, кто из ~250 руководителей сейчас на рабочем месте.
Раньше был сотрудник, который дважды в сутки по электронной почте рассылал списки присутствующих и отсутствующих руководителей. Этот процесс мы оптимизировали, разработав новый модуль.
Теперь это отдельный раздел на портале — График отсутствий. У каждого сотрудника руководящего состава есть собственная строка на графике, на которой отмечаются периоды присутствия и отсутствия. Если руководителя нет на месте, временно исполняющий его обязанности отображается визуально.
Пропускной режим
У всех сотрудников Министерства есть пропуск, который фиксирует время начала и окончания их работы через Систему контроля и управления доступом. Руководителям необходимо понимать, сколько времени их сотрудники находятся на рабочем месте, в том числе в выходные дни. Это важные данные, которые влияют на заработную плату сотрудников.
Раньше механизм выгрузки и обработки этих данных был частично ручным. Чтобы учесть всё время, которое сотрудники проводят на работе, мы автоматизировали создание отчётов о рабочем времени. Теперь с помощью фильтров руководитель может узнать время работы конкретного сотрудника, всего отдела или департамента. Отчёт можно выгрузить в виде файла.
Кадры
Этот модуль мы доработали, чтобы оптимизировать процесс приёма на работу в Министерство. В том числе, реализовали пошаговую работу сотрудников, которые задействованы в процессе: без выполнения обязательного задания в шаге нельзя перейти дальше.
Для каждого соискателя специалист отдела кадров заводит карточку кандидата и добавляет туда его документы для трудоустройства (в госструктурах их очень много). Документы проверяются различными контролирующими органами (например, МВД или ФНС). Чтобы сотрудники отдела кадров не пропустили готовность результатов проверки, мы разработали для них систему оповещений.
Далее, если кандидатура соискателя одобрена, в этом же разделе по шаблону формируется должностная инструкция и оформляет приказ о приёме на работу.
Ответственные лица получили возможность просматривать статистику по кандидатам, ставить на паузу процессы в карточке соискателей и отслеживать затраченное время на работу с каждым новым сотрудником.
Отпуск
Один из важных разделов, где каждый сотрудник может посмотреть данные по ближайшему и предыдущим отпускам. Для каждого человека система автоматически рассчитывает количество дней, которые остались неотгуленными в этом году. У руководителей отделов дополнительно есть статистика по отпускам подчинённых.
Ещё одна важная функциональность — через этот раздел можно подать заявление на отпуск, так как система интегрирована с электронным документооборотом. Распечатывать и подписывать документ вручную теперь не нужно.
Технологии
1С-Битрикс, JavaScript, PHP, Apache 2.2.6, MariaDB 10.0, Nginx 1.12.0, Red OS, Figma, Miro
Так как это внутренний портал для сотрудников Министерства, его не найти в открытом доступе. Мы собрали его демоверсию, чтобы показать вам некоторые реализованные решения.
