Региональный портал проектовнормативных правовых актов

Текущая ситуация

В процессе правотворчества есть два основных этапа — подготовка нормативного правового акта (НПА) и его принятие. У НПА есть инициатор — государственная структура, — и есть разработчик — автор текстов законов, приказов, постановлений.

Когда разработчик подготовил проект НПА, он направляет его на антикоррупционную экспертизу. Заключение эксперта носит рекомендательный характер, но всё равно должно быть рассмотрено разработчиком.

Сейчас всё выглядит так: НПА публикуются на разных сайтах исполнительных органов государственной власти, а экспертиза отправляется либо в распечатанном виде на почтовый адрес, либо в электронном виде на адрес электронной почты.

Проблема

Процесс правотворчества не автоматизирован и не цифровизирован на региональном уровне. Нет единой системы, где бы публиковались проекты НПА.

Задача

Разработать прозрачную систему для работы над проектами нормативных правовых актов. Любому пользователю должен быть доступен просмотр стадий подготовки НПА. А разработчикам проектов и экспертам — удобно взаимодействовать друг с другом и готовить документы на платформе.

Как мы работали

Первый этап. Аналитика и проектирование

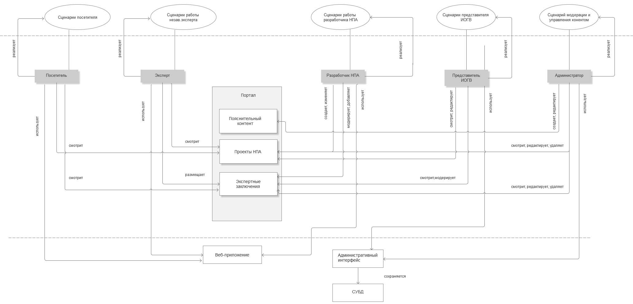
Для разработки такой системы нужно чётко понимать, как устроен процесс правотворчества. Мы изучили законодательство, опыт разработки аналогичных систем и описали концепцию — как портал работает для всех сторон: разработчика НПА, эксперта, администратора портала или обычного пользователя. Проработали все сценарии использования системы и составили несколько схем.

step 1

Прописали детально структуру разделов и страниц. А на её основе отрисовали прототипы — черновики того, как будет выглядеть портал.

slide
slide
slide

Второй этап. Дизайн

На основе прототипов мы продумали дизайн портала. Сделали лёгкий интерфейс, который доступен максимально широкому кругу людей.

step2 design step2 design step2 design

Взаимодействие дизайнера и разработчика ещё на старте проекта облегчило и ускорило процесс сборки портала. Так как это госпроект, у портала обязательно должна быть версия для слабовидящих. Мы полностью отрисовали дизайн и продумали, как обычную версию адаптировать в версию для слабовидящих, не меняя структуры самого портала, а управляя только стилями: цветом, отступами, размерами.

Так мы собрали версию для слабовидящих в пяти цветовых гаммах с тремя размерами текста на выбор.

slide
slide
slide

Вот ещё пример: все необходимые иконки дизайнер создал в Iconset и позаботился о том, чтобы они занимали одинаковую площадь. Это позволило объединить иконки в svg-sprite — один файл с графикой, состоящий из нескольких маленьких графических файлов. При сборке сайта разработчику удобно им пользоваться и не обращать внимание на пропорции, так как они одинаковые у всех элементов.

step2 design

Третий этап. Разработка

На последнем этапе приступили к сборке портала. Здесь мы уделили внимание доступности портала.

Навигация по сайту полностью поддерживается с клавиатуры. Можно перемещаться между разделами портала, используя только кнопки.

Проставили необходимые ARIA-атрибуты, которые помогают скринридерам — программам, которые превращают контент интерфейсов в речь — корректно зачитывать содержание портала гражданам, которые могут потреблять контент только на слух.

aria page

Мы осознанно не использовали какой-либо фреймворк, а писали код на ванильном JavaScript. Проект вышел несложным и с небольшим количеством интерактивных взаимодействий. Оптимизировали все изображения и старались использовать векторные изображения. В результате общий вес всех ресурсов получился минимальным. А значит сайт быстро прогружается (метрики производительности FCP и LCP минимальны), и пользователи могут максимально быстро получать контент.

В системе разработали несколько личных кабинетов: для разработчиков НПА и для экспертов. Поэтому предусмотрена интеграция с двумя внешними системами: разработчики проектов авторизуются через Госуслуги, а эксперты входят через Региональный сервис аутентификации и авторизации.

Решение

Так выглядит готовая система. Теперь процесс правотворчества цифровизирован и автоматизирован. А взаимодействовать с системой можно на любых устройствах: десктопах, планшетах, смартфонах. Любой пользователь может посмотреть, какие НПА сейчас в работе. На портале реализован поиск по проектам, а можно следить за конкретным документом: для этого нужно подписаться на его обновления по электронной почте.

На первом этапе разработчик проекта НПА публикует паспорт проекта и устанавливает сроки, в которые ожидает получить экспертное заключение. На втором этапе — эксперты подгружают на портал файлы со своими рекомендациями. Затем разработчики оценивают заключение и публикуют финальную версию проекта НПА.

Когда документ будет принят и подписан государственным органом, ссылка на его электронную версию размещают на портале проектов НПА.

Это лишь один из проектов по цифровизации государственных структур и процессов. Посмотрите, что мы умеем ещё.