Разработали портал с мероприятиями, посвященными празднованию 75-летия победы в Великой Отечественной Войне.

Задача

В 2020 году в России отмечается 75-летие Победы в Великой Отечественной Войне. В связи с этой датой Правительством Пермского края запланировано огромное количество проектов и мероприятий, которые будут проходить весь год во всех городах края. Новый сайт стал центром информации об этой нужной и важной деятельности, навигатором и календарем для удобной ориентации и получения полной информации о каждом событии.

При разработке ресурса мы, в первую очередь, рассчитывали на молодую и активную аудиторию пользователей Интернета, которая интересуется происходящим в родном крае, хочет быть в курсе того, как отмечается год Победы, и станет проводником в мир технологий для своих старших родственников, которые зачастую не могут найти нужную информацию оффлайн или ограничены своим здоровьем и физическими возможностями. И, конечно же, мы не обошли стороной и журналистов, для которых созданный ресурс должен стать главным источником информации о запланированных мероприятиях.

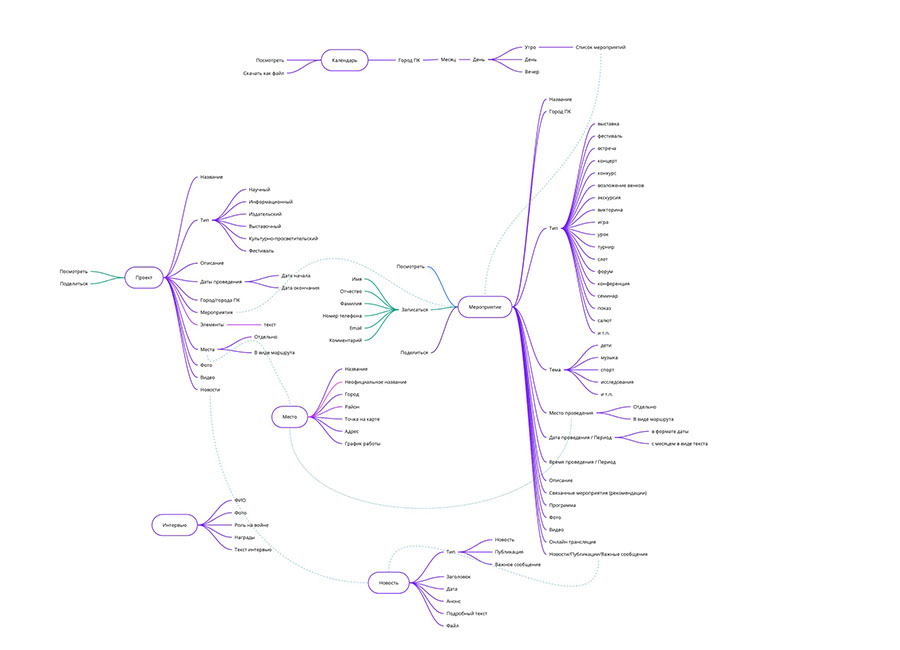
Сначала мы постарались навести порядок и поделили огромный объем предоставленной нам информации на близкие всем пользователям логические блоки, между которыми организовали четкие и понятные связи: выделили проекты (комплексы взаимосвязанных мероприятий, объединенных общей темой, например, «Вахта памяти»), присвоили событиям типы (выставка, фестиваль, игра, урок, турнир, форум и т.п.) и темы (спорт, культура, дети и т.п.), предусмотрели новости и интервью с ветеранами. На основе этой работы построили общую информационную архитектуру проекта и сформировали навигационную структуру для пользователей.

Центром внимания пользователя стали мероприятия, именно они сразу же представлены на главной странице.

Мероприятия можно искать по названию (например, если написать в поисковой строке «парад победы»), по месту проведения (найти все, что запланировано в Березниках или на эспланаде в центре Перми), типу (предположим, «выставка») или теме (например, «спорт»). Поиск можно ограничить предстоящими мероприятиями или теми, что уже прошли (мы все их обязательно сохраняем и дополняем новыми подробностями).

Результаты поиска отображаются как в виде карточек, так и на большой интерактивной карте Пермского края.

Для каждого мероприятия создана отдельная страница, на которой можно посмотреть всю информацию о нем и месте его проведения, получить контактные данные и узнать о возможности записаться, если формат проведения того требует. Более того, на этой странице можно будет увидеть онлайн трансляцию события, если она будет организована властями.

В случае,когда мероприятие проходит не в одном месте, а включает целый маршрут (например, парад или шествие), мы отображаем на карте маршрут из взаимосвязанных точек. Бывает так, что все самое интересное происходит в нескольких местах — тогда на карте можно увидеть несколько отметок, и для каждой есть информация о режимах работы и возможностях добраться до каждого из таких мест.

Для каждого сайт подбирает похожие (по дате, теме, месту проведения) и предлагает посетить и их.

К 75-летию Победы в крае было снято и подготовлено для публикации большое количество интервью с ветеранами войны и тружениками тыла. Все их можно найти в специальном разделе.

Наши посетители могут поделиться всем, что им понравилось, заинтересовало или затронуло душу, на своих страницах в социальных сетях, скачать полную программу мероприятий, а также оформить подписку на получение самой свежей информации о том, что предстоит впереди. Празднования 75-летия продлятся до конца этого года.

Клиент

Правительство Пермского края